Introduction
Selecting the appropriate software for educational institutions is a crucial endeavor that can profoundly influence both student success and operational efficiency. Given the vast array of options available, it is essential to thoroughly understand the specific needs of an organization. This article explores best practices for selecting educational software, highlighting the significance of:
- Stakeholder engagement
- Comprehensive training
- Ongoing evaluation
As institutions navigate this intricate landscape, a pressing question arises: how can they ensure that their software selections not only address current requirements but also adapt to future educational demands?
Assess Institutional Needs Before Software Selection
Before initiating the application selection process, educational organizations must conduct a thorough evaluation of their requirements. This evaluation should involve gathering insights from a diverse group of stakeholders, including administrators, educators, and learners, to pinpoint the specific challenges and needs that must be addressed. Key factors to consider include:
- Current operational inefficiencies
- Desired features
- The capacity to integrate with existing systems
For example, K12 schools may prioritize features that enhance communication between parents and educators, while higher education institutions might focus on advanced data analytics capabilities. By clearly outlining these requirements, organizations can develop a targeted list of application specifications that will guide their selection process, ultimately leading to a more efficient and tailored solution.
Notably, studies indicate that approximately 70% of schools perform needs assessments prior to selecting programs, underscoring the critical role of stakeholder contributions in this process. As Jessica Thomas, an education leader, emphasizes, ‘Identifying your organization’s specific challenges and objectives will assist you in selecting the most appropriate technology solution.’ This collaborative approach not only ensures that the chosen system aligns with institutional objectives but also enhances overall satisfaction and effectiveness.
Furthermore, organizations should evaluate advanced functionalities such as AI analytics and user-friendly interfaces to ensure the application meets evolving learning requirements. Classter, as an all-in-one school management system, provides modular customization and integrates the functionalities of SIS, LMS, SMS, ERP, and CRM, making it a versatile choice for addressing the unique needs of educational institutions. Many users have reported significant improvements in communication and operational efficiency after implementing Classter, highlighting its effectiveness in real-world applications.
It is also crucial to recognize potential challenges in the requirements evaluation process, such as overlooking specific user specifications or failing to engage all relevant participants, which can lead to suboptimal application selections.

Engage Stakeholders in the Decision-Making Process
Involving stakeholders throughout the selection process is essential to ensure that the chosen solution meets the diverse needs of all users. Institutions should form a diverse committee that includes representatives from various departments, such as administration, teaching staff, and IT. This committee can employ surveys or focus groups to gather insights on desired features and functionalities.
For example, a training center might engage instructors in discussions about learning management features, while a school district could seek feedback from parents regarding communication tools, such as Classter’s Parent Portal. This portal allows parents to stay informed about academic calendars, schedule meetings with teachers, and manage tuition payments, thereby enhancing their involvement in the learning process.
Research indicates that approximately 70% of educational organizations that incorporate diverse committees in technology decisions experience higher levels of stakeholder engagement, leading to more successful outcomes. By fostering a collaborative environment, organizations can ensure that the selected software for school not only fulfills operational requirements but also garners support from those who will use it regularly.
As noted by a school administrator, “Collaboration in tool selection is not just advantageous; it’s crucial for aligning our resources with the requirements of our community.” Additionally, organizations must be mindful of common pitfalls in stakeholder engagement, such as neglecting to include all relevant voices or failing to provide adequate follow-up on feedback received. Addressing these challenges can further enhance the decision-making process and align the program with the organization’s objectives and user expectations, particularly in light of the increasing demand for secure and efficient school management systems.

Provide Comprehensive Training and Ongoing Support
To ensure successful application adoption, organizations must invest in comprehensive training programs tailored to the needs of different user groups. This includes initial training sessions that cover the software’s core functionalities, along with ongoing support to address any challenges users may face. Classter offers rigorous training and continuous assistance, equipping organizations to effectively promote and implement its solutions.
Institutions can employ various training methods, such as:
- Hands-on workshops
- Online tutorials
- User manuals
For instance, a higher education institution might provide specialized training for faculty on utilizing data analytics tools, while K12 schools could focus on training teachers in communication features. Furthermore, establishing a dedicated support team can provide users with prompt assistance, fostering a positive experience and encouraging efficient application use.
Customer testimonials highlight Classter’s exceptional support and adaptability, particularly for complex learning organizations. This reinforces the importance of thorough training and ongoing assistance in maximizing the effectiveness of application adoption.

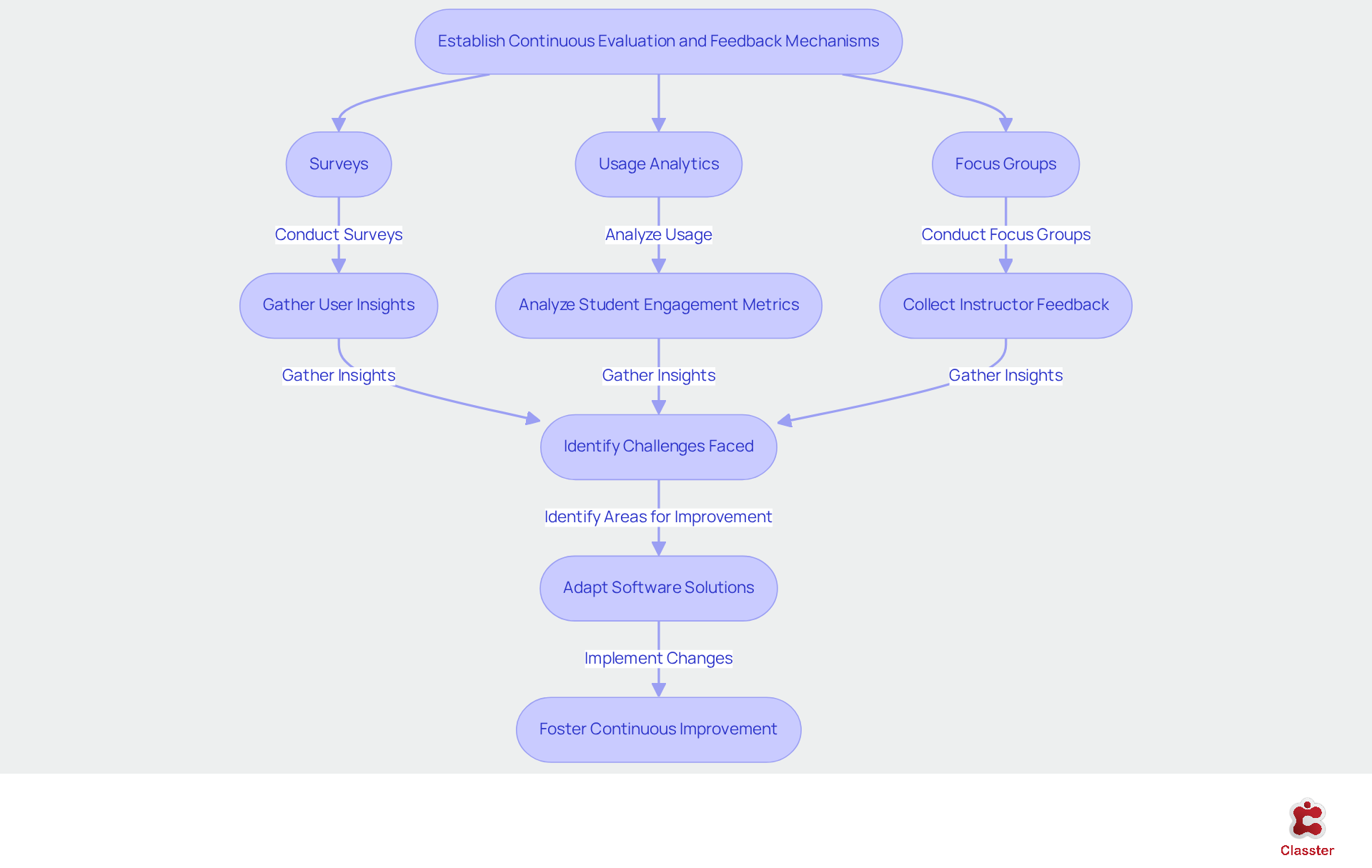
Establish Continuous Evaluation and Feedback Mechanisms
To ensure the continuous effectiveness of selected applications, educational institutions must implement ongoing assessment and feedback systems. This process entails regularly evaluating application performance and its impact on learning outcomes. Institutions can employ various methods, such as:
- Surveys
- Focus groups
- Usage analytics
to gather insights from users regarding their experiences and any challenges faced. For example, a training center may assess the effectiveness of its learning management system by analyzing student engagement metrics alongside feedback from instructors.
Research indicates that approximately 70% of organizations are now adopting ongoing assessment methods for learning tools, highlighting a growing trend towards data-informed decision-making. By fostering a culture of continuous improvement, institutions can adapt their software solutions to meet evolving needs, thereby ensuring they effectively support academic success. As Bill Gates aptly stated, ‘We all need people who will give us feedback. That’s how we improve.’ This perspective underscores the essential role of feedback in refining educational tools and enhancing overall learning experiences.

Conclusion
Selecting the appropriate software for educational institutions is a critical decision that significantly impacts the effectiveness of teaching and learning. By carefully evaluating institutional needs, involving stakeholders in the selection process, offering thorough training, and implementing ongoing evaluation mechanisms, schools can ensure their software solutions are both effective and aligned with their specific goals.
This article emphasizes the necessity of a collaborative approach in software selection, illustrating how the involvement of diverse stakeholders leads to more informed decisions and improved outcomes. Essential practices such as conducting needs assessments, gathering feedback from various user groups, and investing in continuous support and training establish a solid framework for successful software adoption. The cited examples and research indicate that institutions adopting these best practices are more likely to enhance operational efficiency and elevate educational experiences.
Ultimately, the process of selecting the right educational software should be regarded as an ongoing journey of improvement and adaptation. Institutions are urged to prioritize stakeholder engagement and feedback, ensuring that the selected solutions evolve in tandem with the dynamic educational landscape. By committing to these best practices, schools can optimize their software choices and cultivate an environment that promotes academic success and enriches the learning experience for all participants.